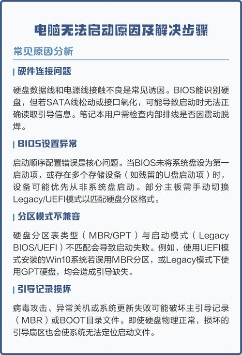
电脑启动不起来是一个非常常见但又令人头疼的问题,原因可能多种多样,从简单的软件问题到复杂的硬件故障都有可能。

(图片来源网络,侵删)
为了方便你排查,我将问题按照启动时的现象和可能的原因进行分类,并提供一个从简到繁的排查步骤。
按启动时的现象初步判断
你可以根据电脑启动时的具体情况,来初步判断问题的大致方向。
现象1:完全没反应,按电源键毫无动静
- 可能原因:
- 电源问题: 电源线没插好、插座没电、电源本身故障。
- 开机按钮故障: 机箱上的开机按钮接触不良或损坏。
- 主板问题: 主板供电模块故障或COMS电池耗尽。
- 硬件短路: 机箱内某个硬件(如内存、显卡)松动或短路导致主板保护。
现象2:电源灯亮,风扇转,但屏幕黑屏(无显示)
这是最常见的情况,原因通常在显示子系统或主板/CPU。
- 可能原因(按可能性从高到低):
- 显示问题: 显示器没开、显示器信号线(HDMI/DP/VGA)松动或损坏、显示器本身故障。
- 内存条问题: 内存条松动、金手指氧化、或内存条本身损坏,这是导致黑屏最常见的原因之一。
- 显卡问题: 独立显卡未插好、金手指氧化、或显卡本身故障,如果是核显(CPU自带显卡)的电脑,则可能是CPU问题。
- 视频线接口问题: 显卡和显示器之间的接口接触不良。
- 主板/CPU问题: 主板或CPU出现严重故障,这种情况通常伴随其他异常,如反复重启、无蜂鸣声等。
- 显示器输入源错误: 你的显示器可能切换到了错误的输入接口(比如接的是HDMI1,但显示器显示的是HDMI2)。
现象3:开机后反复重启,无法进入系统
- 可能原因:
- 软件问题: 系统文件损坏、驱动冲突、病毒、系统更新失败。
- 硬件过热: CPU或显卡散热器灰尘过多,导致温度过高,触发保护机制而重启。
- 电源功率不足或不稳: 电源老化或带不动当前配置的硬件。
- 硬件兼容性问题: 新加的硬件(如内存、硬盘)与原有硬件不兼容。
- 硬件故障: 内存、硬盘、主板等硬件故障。
现象4:能开机,能看到主板LOGO或启动菜单,但进不了系统
- 可能原因:
- 硬盘问题: 硬盘数据线松动、硬盘主分区损坏、硬盘故障。
- 系统引导丢失: 系统启动文件被破坏(如重装系统失败、病毒导致)。
- BIOS/UEFI设置错误: 启动顺序设置错误,比如把U盘或光驱设为第一启动项,但里面没有系统。
- 操作系统问题: 系统文件严重损坏。
现象5:开机后发出“嘀嘀”等蜂鸣声
主板自检程序(POST)会通过蜂鸣声的次数和长短来报告硬件错误,你需要根据主板品牌去查找对应的BIOS蜂鸣代码。

(图片来源网络,侵删)
- 常见原因(以AMI BIOS为例):
- 1短: 系统正常启动,如果此时黑屏,可能是显示器问题。
- 2短: 内存 parity 检查错误,大概率是内存问题。
- 3短: 系统基本内存(第1个64KB)检查失败,可能是内存问题。
- 1长2短或1长9短: 显示卡或显示器未正确连接,可能是显卡或视频线问题。
- 长响(不间断): 内存未插好或损坏。
- 重复短响: 电源问题。
从简到繁的排查步骤(通用版)
请按照以下步骤进行排查,大部分问题都能解决。
第一步:外部检查(最简单)
- 检查电源: 确保电源线插紧,插座有电(可以插个手机充电器试试)。
- 检查显示器: 确保显示器电源已打开,并按下显示器上的“Menu”或“Source/Input”按钮,检查输入信号源是否正确(如HDMI, DP, VGA)。
- 检查视频线: 拔下显示器和电脑(或显卡)之间的视频线,两端都重新插紧,确保接口没有松动。
第二步:开机最小系统法(核心排查步骤)
这是判断是哪个硬件出问题的关键方法,将电脑的配置简化到最少,只保留启动所必需的部件。
- 断开所有非必要设备: 拔掉U盘、打印机、摄像头、所有多余的硬盘(只留一个系统盘)、独立显卡(如果用的是核显)。
- 保留核心部件: 只保留CPU、一根内存条、主板、电源。
- 如果是独立显卡的电脑,此时需要保留CPU、显卡、一根内存条、主板、电源。
- 尝试开机: 用这个最小系统开机,看是否显示。
- 如果能显示: 说明核心部件(CPU、主板、电源、内存)基本正常,问题出在你拔掉的那些设备上,可以逐一重新插上设备,每插一个就开机测试一次,找到是哪个设备导致的问题。
- 如果依然黑屏: 说明问题出在最小系统内部的某个部件上。
第三步:针对最小系统进行逐一排查
如果最小系统也无法启动,请按以下顺序排查:
- 重新插拔内存条(最常见!):
- 将内存条从插槽中拔出。
- 用橡皮擦或干燥的软布轻轻擦拭内存条的金手指部分(金属触点)。
- 将内存条插回,如果有多根内存条,只插一根,插在不同的插槽上(比如先插在第二根插槽)尝试开机,如果不行,换另一根内存条再试,这样可以排除单根内存条或某个插槽损坏的问题。
- 检查CPU:
- 对于台式机,可以小心地取下CPU散热器,检查CPU是否安装到位,针脚(AMD)或触点(Intel)有无弯曲或损坏。操作需非常小心,如有不确定,建议找专业人士。
- 检查显卡(如果使用独立显卡):
将显卡从PCIe插槽中拔出,擦拭金手指后,用力插回,确保插到底。
(图片来源网络,侵删) - 检查主板和电源:
- 这两个部件自己很难判断,如果以上所有方法都试过还是不行,很可能是主板或电源的问题。
- 电源测试: 如果有条件,可以用一个好的电源替换测试。
- 主板测试: 如果能确认CPU、内存、电源都正常,但电脑就是无法启动,那大概率是主板故障。
第四步:软件和系统层面排查
如果硬件能开机(能看到主板LOGO或Windows启动界面),但进不了系统:
- 进入BIOS/UEFI: 开机时按
Del、F2、F10等键(具体看主板品牌)进入BIOS设置,如果能看到BIOS界面,说明硬件基本没问题。- 检查启动顺序(Boot Order),确保第一启动项是你的硬盘(通常带有Windows字样)。
- 使用Windows安装盘/U盘修复:
- 制作一个Windows安装U盘。
- 用U盘启动电脑,选择“修复计算机” -> “疑难解答” -> “启动修复”或“命令提示符”。
- 在命令提示符中,可以运行
sfc /scannow命令来修复系统文件。
总结与建议
| 现象 | 最可能的原因 | 排查建议 |
|---|---|---|
| 完全没反应 | 电源、主板、开机按钮 | 检查电源线、插座、尝试短接开机针脚(需专业知识) |
| 电源灯亮,风扇转,但屏幕黑屏 | 内存条、显卡、视频线、显示器 | 重点:重新插拔/擦拭内存条和显卡金手指,检查视频线和显示器 |
| 反复重启 | 软件问题、硬件过热、电源不稳 | 进入BIOS看是否正常,检查CPU/显卡风扇是否转动,清理灰尘 |
| 能进BIOS,但进不了Windows | 硬盘问题、系统引导丢失 | 检查BIOS中的启动项,用Windows安装盘进行启动修复 |
| 开机有蜂鸣声 | 根据蜂鸣代码判断 | 查找你的主板品牌对应的BIOS蜂鸣代码表,通常指向内存或显卡 |
最后的建议:
- 安全第一: 在进行任何硬件操作前,请务必断开电脑电源,并触摸一下金属物体以释放静电。
- 耐心细致: 硬件排查需要耐心,每一步都要确认清楚。
- 寻求专业帮助: 如果你尝试了以上所有方法,或者对操作没有信心,特别是涉及到CPU、主板等精密部件时,强烈建议将电脑送到专业的维修店,让技术人员来处理,以免造成更大的损坏。
