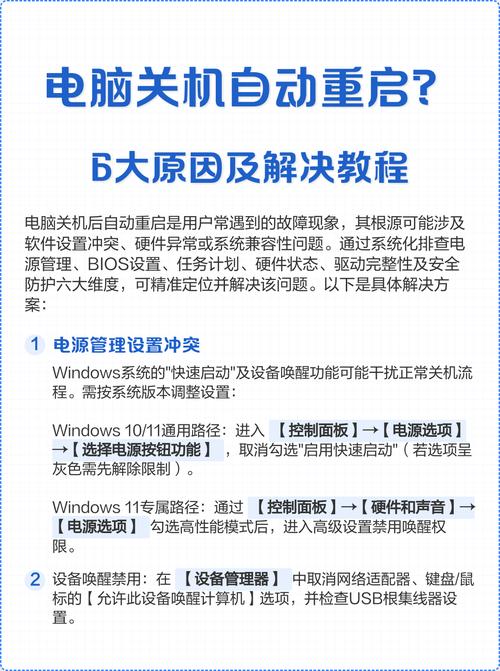
电脑总是自动重启确实是一件非常烦人的事,它不仅打断你的工作,还可能导致数据丢失,别担心,这个问题通常可以一步步排查和解决。

(图片来源网络,侵删)
下面我将从“最常见、最简单”到“最复杂、最深层”的顺序,为你提供一份详细的排查指南,请按照顺序逐一尝试,很大概率能找到问题所在。
第一步:基础排查(90%的问题出在这里)
这部分操作简单,但能解决大部分问题。
检查并排除过热问题(最常见原因)
电脑过热是导致自动重启的首要元凶,当CPU、显卡或电源温度过高时,为了保护硬件,主板会强制重启电脑。
-
如何检查:
(图片来源网络,侵删)- 软件监控: 下载并安装 HWMonitor 或 鲁大师 这类硬件监控软件,在电脑正常运行(比如玩大型游戏、渲染视频)时,观察CPU、GPU(显卡)和主板的温度。
- 感受机箱: 用手摸一下机箱的出风口,如果吹出的风非常烫手,基本可以确定是过热。
- 听风扇: 听听电脑风扇是否在高速运转,甚至发出“呼呼”的噪音。
-
如何解决:
- 清理灰尘: 长时间使用后,机箱内部会积满灰尘,严重影响散热,这是最有效的解决方法。
- 操作: 关机断电,打开机箱侧板,用吹风机(冷风档)或皮老虎吹走CPU散热器、显卡风扇、电源风扇和机箱风道里的灰尘。
- 检查散热硅脂: 如果电脑用了好几年,CPU和散热器之间的导热硅脂可能已经干涸失效。
- 操作: 需要拆下CPU散热器,用无水酒精和棉布擦掉旧的硅脂,然后均匀涂抹新的硅脂(注意不要涂太多)。
- 改善通风: 确保电脑周围没有杂物阻挡出风口,可以考虑增加机箱风扇,形成良好的风道(前进后出或下进上出)。
- 降低负载: 在高温天气,尽量避免长时间运行大型游戏或软件。
- 清理灰尘: 长时间使用后,机箱内部会积满灰尘,严重影响散热,这是最有效的解决方法。
检查电源供应问题(PSU)
劣质或老化的电源无法提供稳定、足够的电力,当硬件高负载时,电压不稳会导致系统重启。
-
如何判断:
- 电脑重启时伴随“啪”的一声: 有时重启瞬间能听到电源或机箱内发出轻微的放电声。
- 重启问题与高负载强相关: 比如一玩大型游戏或插上USB设备(如移动硬盘)就重启。
- 电源老化: 如果电脑已经使用了5年以上,电源是高损耗部件,可能已经老化。
-
如何解决:
(图片来源网络,侵删)- 更换电源: 这是最直接的解决方法,建议选择品牌、功率有保障的电源(如海韵、酷冷至尊、振华、海盗船等),不要为了省钱买杂牌电源,它可能会烧毁你其他昂贵的硬件。
第二步:软件与系统问题排查
如果硬件基础排查后问题依旧,那么很可能出在软件层面。
检查系统文件和驱动程序
- 系统文件损坏:
- 操作: 以管理员身份打开命令提示符(CMD)或PowerShell。
- 在开始菜单搜索
cmd,右键点击“命令提示符”,选择“以管理员身份运行”。 - 输入命令
sfc /scannow并回车,等待扫描完成。 - 如果发现并修复了问题,重启电脑看看是否解决,如果没有,再运行下一条命令。
- 输入命令
DISM /Online /Cleanup-Image /RestoreHealth并回车,这个过程可能需要一些时间。
- 在开始菜单搜索
- 操作: 以管理员身份打开命令提示符(CMD)或PowerShell。
- 驱动程序问题:
- 显卡驱动: 不稳定或过时的显卡驱动是导致重启的常见原因,建议去NVIDIA或AMD的官方网站下载最新稳定版驱动进行安装,而不是依赖第三方驱动软件。
- 其他驱动: 检查主板的芯片组驱动是否为最新版本。
- 回滚驱动: 如果是最近更新了某个驱动后才出现重启问题,可以尝试回滚到之前的版本。
- 操作: 右键“此电脑” -> “管理” -> “设备管理器”,找到对应设备,右键 -> “属性” -> “驱动程序” -> “回滚驱动程序”。
查看系统事件日志
Windows事件日志记录了系统错误,可以帮助我们定位问题。
- 操作:
- 按下
Win + R键,输入eventvwr.msc并回车,打开“事件查看器”。 - 在左侧窗格中,依次展开“Windows 日志” -> “系统”。
- 在右侧窗格的“操作”栏中,点击“筛选当前日志...”。
- 在“事件级别”中,只勾选“错误”和“警告”,然后点击“确定”。
- 查看列表,寻找与重启相关的错误记录,最关键的是查看源为
BugCheck(蓝屏死机记录)或Kernel-Power(电源管理)的事件,它们会提供导致问题的线索。
- 按下
排查病毒和恶意软件
某些病毒会通过强制重启来破坏系统或进行勒索。
- 操作: 使用Windows Defender进行一次全面的扫描,或者安装可靠的杀毒软件(如火绒、360等)进行查杀。
关闭自动重启功能
这个方法不能解决问题,但能让你在蓝屏时看到具体的错误代码,方便你搜索解决方案。
- 操作:
- 右键点击“此电脑”,选择“属性”。
- 点击“高级系统设置”。
- 在“高级”选项卡下,点击“启动和故障恢复”区域的“设置”按钮。
- 取消勾选“系统失败”下的“自动重新启动”。
- 点击“确定”。
如果电脑因为蓝屏而重启,它会停留在蓝屏界面,显示一个名为 STOP CODE 的错误代码,你可以把这个代码复制到网上搜索,通常能找到具体原因。
第三步:硬件深层排查
如果以上所有方法都无效,那问题可能出在其他硬件上,这部分操作需要一定的动手能力,或者寻求专业人士帮助。
内存条问题
不兼容或损坏的内存条是另一个常见原因。
- 如何排查:
- 使用Windows内存诊断工具: 在开始菜单搜索“Windows内存诊断”,选择“立即重新启动并检查问题”,电脑会重启并进行多次测试。
- 替换法/拔插法: 如果有多根内存条,可以只保留一根,开机测试,然后换另一根,再测试,如果换到某根内存时问题消失,说明该内存条有问题,也可以将内存条拔下来,用橡皮擦擦拭金手指部分,再重新插紧。
硬盘问题
系统盘(C盘)出现坏道或即将损坏,也可能导致系统读取文件出错而重启。
- 如何排查:
- 使用硬盘检测工具: 下载如 CrystalDiskInfo 这类免费软件,查看硬盘的“健康状态”,如果显示“警告”或“损耗”,说明硬盘可能有问题。
- 运行磁盘检查: 右键点击C盘 -> “属性” -> “工具” -> “查错”,点击“检查”。
其他硬件
- CPU或主板故障: 这属于比较严重和少见的情况,如果排除了以上所有可能性,可能是主板或CPU本身存在故障,这种情况通常需要送修或更换。
总结与行动路线图
请按照以下顺序进行排查,效率最高:
- 先看温度: 下载HWMonitor,高负载时看温度,如果高,清灰。
- 再看电源: 如果清灰后无效,且电脑老旧,考虑更换电源。
- 查系统: 运行
sfc /scannow和DISM命令修复系统文件。 - 查驱动: 去官网更新显卡和主板驱动,或回滚驱动。
- 看蓝屏: 关闭自动重启功能,获取蓝屏代码,针对性搜索。
- 查内存: 用Windows内存诊断工具,或拔插法测试内存条。
- 查硬盘: 用CrystalDiskInfo检查硬盘健康。
- 终极怀疑: 如果以上都无效,很可能是主板或CPU问题,建议送修。
希望这份详细的指南能帮助你解决问题!祝你成功!
