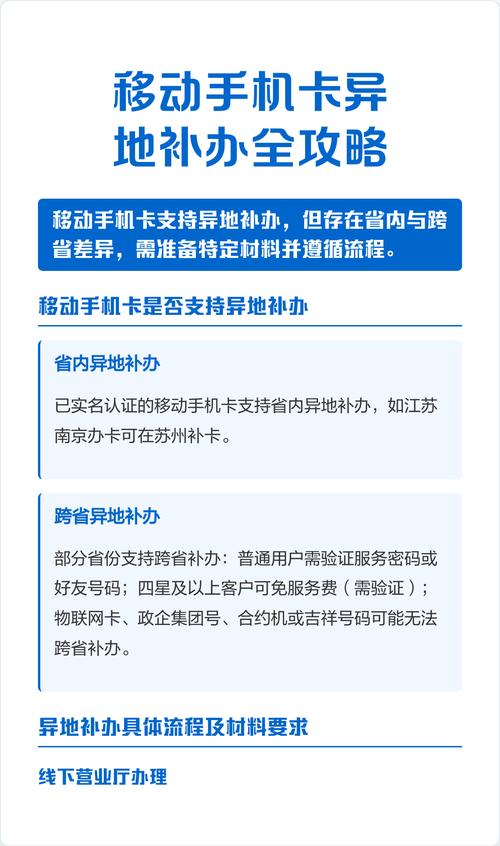
当然可以!手机卡丢失后,完全可以异地补办,这是目前各大运营商(中国移动、中国联通、中国电信)都提供的一项非常普及和便利的服务。

(图片来源网络,侵删)
异地补办的核心是通过“实名认证”来确认你的身份,而不是必须回到你当初办理卡片的营业厅,只要你能证明“你就是你”,就可以在任何一个地方的营业厅补办新卡。
异地补办手机卡的详细流程和要点
第一步:立即做!挂失并冻结手机卡
这是最最紧急的一步,防止被他人盗用,造成话费损失、个人信息泄露甚至被用于违法犯罪活动。
- 拨打运营商客服热线:
- 中国移动:
10086 - 中国联通:
10010 - 中国电信:
10000
- 中国移动:
- 根据语音提示操作,转接到人工服务。
- 向客服人员说明:“我的手机卡丢失了,需要立刻办理挂失停机。”
- 客服会核实你的身份(通常需要提供机主姓名、身份证号码、手机号码等),核实无误后会立即将你的SIM卡停机/冻结。
注意: 挂失后,你的手机卡将无法通话、上网和收发短信,但你的套餐、号码、余额等所有信息都会被保留。
第二步:准备补办所需的材料
这是异地补办能否成功的关键,材料必须齐全且一致。

(图片来源网络,侵删)
-
机主本人的有效身份证原件:
- 必须是原件!复印件、电子照片、身份证号码口述通常都无法通过审核。
- 身份证必须在有效期内。
-
一部能正常使用的手机:
用于接收验证码或接听客服电话进行二次验证。
第三步:前往任意一个营业厅办理
- 选择营业厅: 你可以前往任何一个运营商的官方营业厅,无论是本地的还是外地的,都可以办理。
- 推荐选择: 最好选择品牌自有营业厅(比如中国移动的“中国移动通信营业厅”),而不是合作代理点,自有营业厅的服务和流程更规范,成功率更高。
- 告知工作人员: “我要办理异地补换卡业务。”
第四步:现场办理流程
- 取号排队: 在营业厅取号,等待叫号。
- 提交材料: 将你的身份证原件交给柜台工作人员。
- 身份核验: 工作人员会通过系统核对你的身份信息,这是最关键的一步,必须确保你提供的身份证信息与该手机卡在系统里登记的机主信息完全一致,如果姓名、身份证号有任何不符,都无法办理。
- 实名认证: 运营商现在有非常严格的实名认证流程,可能会要求你:
- 人脸识别: 对着摄像头进行人脸比对。
- 现场拍照: 拍摄一张你的现场照片,存入系统。
- 读取身份证信息: 通过读卡器读取你身份证芯片里的信息。
- 选择新卡和支付费用:
- 选择一张新的SIM卡(通常是免费的,或者收取少量工本费,约10-20元)。
- 支付补办手续费(通常为10-20元不等)。
- 等待并激活: 工作人员会为你激活新卡,整个过程通常很快,10-20分钟即可完成。
重要注意事项(请务必阅读)
- 机主本人办理: 异地补办绝对不能代办,必须由机主本人持身份证原件前往办理,这是为了保障用户账户安全。
- 实名认证是核心: 你补办的SIM卡必须是你本人实名登记的,如果你是帮家人(如父母、子女)补办,而他们不在身边,手续会非常复杂,通常需要机主本人在特定渠道(如运营商APP)进行授权,或者提供户口本、委托书等证明文件,不同城市规定可能略有不同,建议提前咨询客服。
- 旧卡处理: 旧卡在挂失后已经失效,工作人员会回收或作废处理,你无需担心。
- 套餐和业务保留: 补办成功后,你的原有套餐、余额、各种业务(如手机报、会员等)和手机号码都会原封不动地转移到新卡上。
- 提前确认: 出发去营业厅前,可以再次拨打客服电话,确认一下你需要去的那个城市的营业厅是否支持异地补办业务(目前绝大多数都支持,但确认一下更稳妥)。
手机卡丢失异地补办 = 立即挂失 + 本人持身份证原件 + 去任意运营商营业厅。

(图片来源网络,侵删)
这是一个非常成熟和标准化的流程,只要你的身份信息准确无误,整个过程会很顺利,一旦发现手机卡丢失,千万不要慌张,按照上述步骤操作即可。
