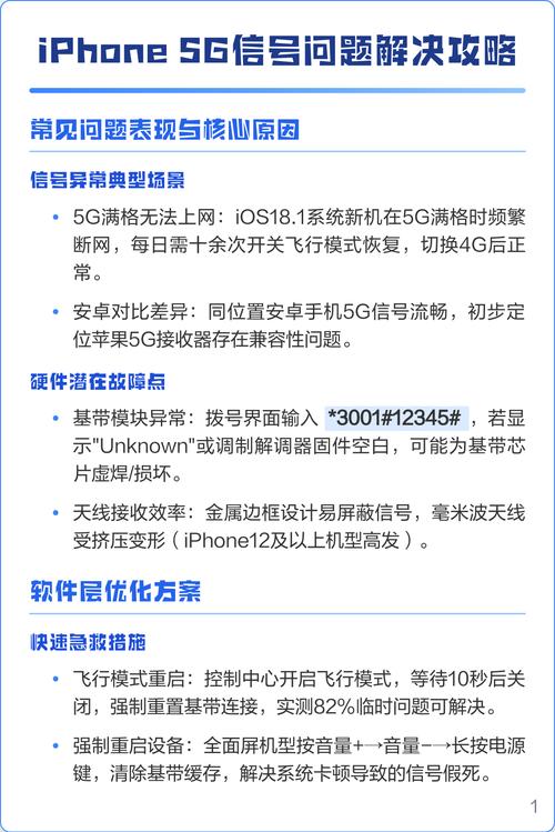
第一步:基础检查与快速解决(简单有效)
这些方法最简单,可以优先尝试,很多时候问题就能解决。

(图片来源网络,侵删)
-
重启手机(万能大法)
- 为什么有效? 这是最经典也最有效的方法,重启可以清除临时的系统缓存,关闭异常的后台进程,解决一些软件层面的小故障。
- 操作: 长按侧边按钮(或音量+电源键),直到看到滑动关机提示,然后滑动关机,等待30秒后,再长按侧面按钮开机。
-
检查飞行模式
确保您不小心没有开启飞行模式,可以从屏幕右上角下滑打开控制中心,检查飞机图标是否是亮起的。
-
检查运营商设置
(图片来源网络,侵删)- 有时候手机与运营商的连接会出现错误,您可以尝试手动更新运营商设置。
- 操作: 进入
设置>通用>关于本机,请耐心等待几分钟,系统会自动检查并提示您“有可用的运营商设置更新”,如果没有提示,也说明您已经是最新版本。
-
重新插入SIM卡
- SIM卡接触不良是导致信号问题的常见原因之一。
- 操作:
- 关闭手机。
- 用SIM卡针取出SIM卡。
- 用干净的软布或棉签轻轻擦拭SIM卡的金属触点。
- 重新将SIM卡装入手机,确保卡已插稳。
- 开机后观察信号是否改善。
第二步:软件层面的深度排查(解决系统问题)
如果基础方法无效,问题可能出在软件设置或系统本身。
-
开启/关闭“5G网络”
- 5G网络虽然快,但在信号覆盖不佳的地区,手机会频繁在4G和5G之间切换,反而可能导致信号不稳定、耗电快。
- 操作: 进入
设置>蜂窝网络>蜂窝数据选项>语音与数据。- 尝试切换到“4G”:如果您的套餐支持4G,可以暂时切换到“4G”,看看信号是否稳定,这是最有效的测试方法之一。
- 如果您想保留5G,可以尝试开启“智能模式”(iOS 16.1及以后版本),让手机自动选择最佳网络。
-
重置网络设置
(图片来源网络,侵删)- 注意: 这个操作会清除所有Wi-Fi密码、蓝牙配对记录和VPN设置,但不会删除您的个人数据,请确保您知道Wi-Fi密码。
- 操作: 进入
设置>通用>传输或还原iPhone>还原>还原网络设置,输入密码后确认,手机会自动重启。
-
检查系统更新
- 苹果有时会通过系统更新来修复已知的网络连接Bug。
- 操作: 进入
设置>通用>软件更新,检查是否有可用的iOS更新。
-
检查“VPN”或“代理”设置
- 如果您开启了VPN或代理服务,它可能会影响网络连接。
- 操作:
- VPN: 进入
设置>通用>VPN与设备管理,关闭VPN。 - 代理: 进入
设置>Wi-Fi,点击当前连接的Wi-Fi名称旁边的i图标,将“配置代理”设置为“关闭”。
- VPN: 进入
第三步:硬件与环境因素排查(外部问题)
有时候问题不在手机,而在周围环境或运营商。
-
位置影响
- 室内/地下室: 信号会被建筑物、墙体、金属等严重屏蔽,尝试走到窗边或开阔地带。
- 偏远地区: 您所在位置可能就是运营商信号的盲区,可以询问身边使用不同运营商(如移动、联通、电信)的朋友,看他们的信号如何,以判断是您手机的问题还是整个区域的问题。
-
手机壳干扰
- 某些金属边框或含有金属成分的手机壳可能会对手机的天线造成干扰。
- 解决方法: 摘掉手机壳,看看信号是否有改善。
-
运营商问题
- 运营商的基站正在进行维护或出现临时故障,也会导致信号不好。
- 解决方法: 查看运营商的官方App或社交媒体,看是否有公告,或者致电运营商客服咨询。
第四步:最后的手段与寻求专业帮助
如果以上所有方法都尝试过,问题依旧存在,那么可能是硬件故障。
-
备份并恢复iPhone
- 这是判断是否为软件问题的“终极大法”,通过恢复出厂设置,可以排除所有软件层面的干扰。
- 操作:
- 在电脑上通过iTunes或Finder备份您的手机数据。
- 然后将iPhone恢复到出厂设置(不备份)。
- 在设置新手机的过程中,选择“从iCloud备份恢复”或“从电脑备份恢复”。
- 恢复后,如果信号恢复正常,说明是之前的软件设置冲突,如果问题依旧,那基本可以确定是硬件问题。
-
联系Apple官方支持
- 如果确认是硬件问题,最可靠的方式就是联系Apple。
- 途径:
- 预约Genius Bar: 通过Apple官方App或官网预约前往Apple Store进行检测。
- 联系Apple官方客服: 拨打Apple官方客服热线。
- 注意: 如果您的手机在保修期内,且确认是硬件故障,可以免费维修或更换,如果已过保修期,则需要付费维修。
总结一下排查流程:
简单检查 → 软件设置 → 环境因素 → 硬件故障
- 先重启,检查飞行模式和SIM卡。
- 再检查5G设置、VPN和系统更新。
- 然后考虑是否是地点、手机壳或运营商的问题。
- 最后尝试重置网络设置或恢复手机,并联系Apple官方。
希望这份详细的指南能帮助您解决手机信号不好的问题!
