第一步:检查最基础的问题(物理连接与电源)
这是最容易忽略但又最常见的原因。

(图片来源网络,侵删)
-
检查打印机电源:
确保打印机已接通电源,并且电源指示灯是亮着的,有些打印机在待机时指示灯会闪烁或颜色不同,但只要亮着通常就表示通电。
-
检查连接线缆:
- USB连接:检查连接电脑和打印机的USB线是否牢固,可以尝试拔下来,再重新插紧,也可以换一个USB端口试试,最好是换到电脑机箱后面的原生USB口,而不是前置面板或USB集线器上的口。
- 无线连接:确保打印机已连接到你的Wi-Fi网络,可以打印一张“网络配置页”(通常在打印机的设置菜单里),查看打印机的IP地址是否正确,确保你的电脑也连接在同一个Wi-Fi网络下。
- 网络连接(网线):如果打印机是通过网线连接到路由器的,请检查网线两端是否插紧。
-
检查打印机状态:
(图片来源网络,侵删)很多打印机在缺纸、卡纸、墨盒/硒鼓问题或需要维护时,会停止工作并拒绝电脑的连接,请检查打印机是否有任何报错信息,并解决这些问题(如添加纸张、清除卡纸、更换墨盒等)。
第二步:检查电脑端的设置
如果物理连接没问题,那问题很可能出在电脑上。
对于 Windows 系统
-
重启“大法”:
- 重启你的电脑和重启打印机,这是解决很多临时性软件故障的万能钥匙。
-
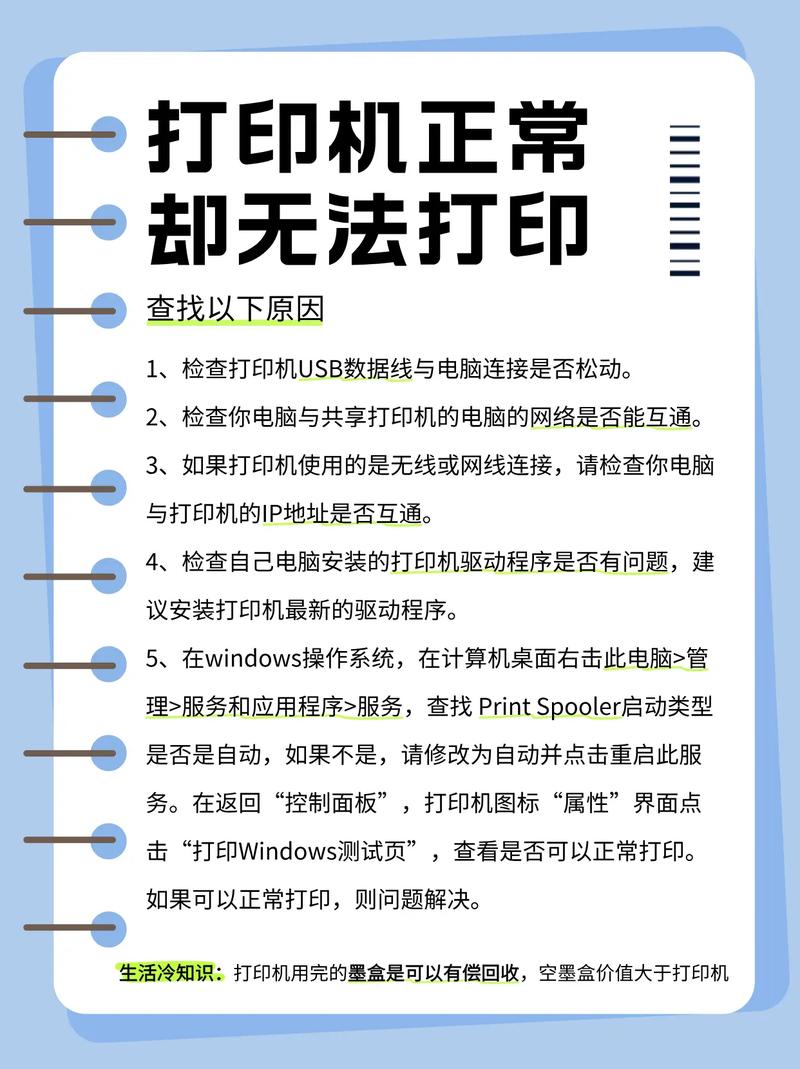
检查打印服务:
- 按
Win + R键,输入services.msc并回车。 - 在服务列表中找到 Print Spooler(打印后台处理程序)。
- 确保它的“状态”是“正在运行”,“启动类型”是“自动”,如果不是,右键点击它,选择“启动”,并将“启动类型”设置为“自动”。
- 按
-
运行打印机疑难解答:
- 进入 设置 > 更新和安全 > 疑难解答 > 其他疑难解答。
- 找到并运行 “打印机” 疑难解答,让它自动检测和修复问题。
-
查看设备管理器:
- 右键点击“开始”按钮,选择“设备管理器”。
- 展开“打印机”或“打印队列”类别。
- 如果看到你的打印机,但上面有个黄色感叹号或问号,说明驱动程序有问题。
- 右键点击有问题的打印机,选择“更新驱动程序” > “自动搜索驱动程序”。
- 如果自动搜索失败,可以尝试“卸载设备”,然后重启电脑,让系统重新识别并安装驱动。
第三步:重新安装打印机驱动程序
驱动程序是电脑和打印机沟通的桥梁,桥梁断了,自然无法连接。
-
先卸载现有打印机:
- 在 Windows 中,进入 设置 > 蓝牙和其他设备 > 打印机和扫描仪。
- 找到你的打印机,点击它,然后选择“删除设备”,如果系统提示,也一并删除驱动程序。
-
重新安装打印机:
- 使用 Windows 添加向导
- 在同一个“打印机和扫描仪”页面,点击“添加设备”。
- 等待 Windows 自动搜索,如果搜到了,点击它并按照提示完成安装。
- 从打印机官网下载驱动(推荐)
- 这是最可靠的方法,去你的打印机品牌官网(如惠普、佳能、爱普生、兄弟等)。
- 在“支持”或“下载”页面,输入你的打印机 exact 型号。
- 根据你的操作系统版本(如 Windows 11, 64位),下载最新的完整驱动程序软件包(而不仅仅是驱动)。
- 下载后,运行安装程序,它会自动引导你完成安装过程。
- 使用 Windows 添加向导
第四步:针对无线打印机的额外检查
如果是无线打印机,除了以上步骤,还需要检查:
-
路由器和网络:
- 确保你的Wi-Fi网络工作正常,其他设备可以正常上网。
- 尝试将打印机靠近路由器,排除信号干扰或距离过远的问题。
- 重启一下你的路由器。
-
WPS连接(如果支持):
很多打印机和路由器都支持WPS一键连接,你可以查看路由器和打印机的说明书,尝试用WPS方式重新配对网络。
-
手动添加网络打印机:
- 如果自动搜索不到,可以手动添加。
- 在“添加设备”页面,选择“我需要的打印机不在列表中”。
- 选择“按名称选择共享打印机”,或者选择“添加使用TCP/IP地址或主机名的打印机”。
- 你需要知道打印机的IP地址(可以通过打印“网络配置页”获取),输入IP地址,让电脑自动安装驱动。
第五步:进阶排查
如果以上方法都无效,可以尝试以下步骤:
-
检查Windows更新:
- 有时候系统更新会包含新的打印机驱动或补丁,进入 设置 > 更新和安全 > Windows更新,检查并安装所有可用更新。
-
检查第三方安全软件:
- 某些杀毒软件或防火墙可能会阻止电脑与打印机的通信,尝试暂时禁用你的安全软件,然后看打印机是否能被检测到,如果可以,说明是软件拦截,你需要在安全软件的设置中为打印机的相关程序添加信任或放行。
-
系统文件检查:
- 以管理员身份打开“命令提示符”或“PowerShell”。
- 输入命令
sfc /scannow并回车,等待它扫描并修复可能损坏的系统文件。
总结一下排查思路:
物理检查(电源、线缆) → 电脑基础设置(重启、服务) → 驱动问题(卸载重装) → 网络问题(针对无线) → 系统级问题(更新、防火墙)。
希望这些步骤能帮助你解决问题!如果实在搞不定,提供你的打印机品牌和型号以及电脑操作系统,我可以给你更具体的指导。
