非常理解您现在焦急的心情,苹果手机丢失且关机,这确实是最棘手的情况之一,请不要完全放弃,我们还是可以采取一系列措施来最大限度地保护您的财产安全,并尝试找回手机。

(图片来源网络,侵删)
以下是您应该立即采取的步骤,请按照顺序操作:
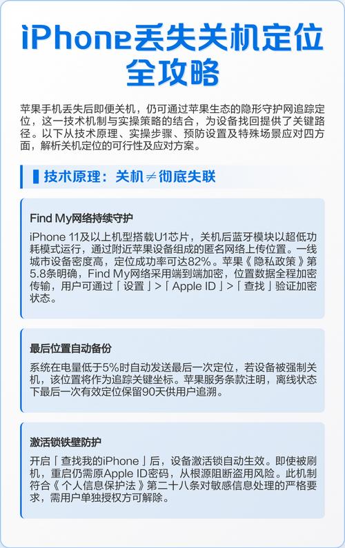
第一步:立即采取的紧急措施(最重要!)
这些步骤的目标是保护您的账户和财产安全,防止他人利用您的手机进行恶意操作。
登录 iCloud.com (或使用另一台苹果设备) 这是最关键的一步,通过“查找”功能,您可以远程锁定、定位或抹掉您的手机。
- 操作设备:用电脑、iPad 或其他朋友的 iPhone 登录 iCloud.com。
- 进入“查找”:登录后,点击“查找”应用(一个雷达图标)。
- 选择您的设备:在设备列表中,选择您丢失的那台 iPhone。
启用“丢失模式” (Lost Mode) 这是您应该做的第一件事,也是最重要的一步。

(图片来源网络,侵删)
- 作用:
- 远程锁定:您的手机会立即锁定,需要输入您的 Apple ID 和密码才能激活,即使有人重启手机也无法使用。
- 显示信息:您可以在手机锁屏界面上显示一条自定义信息,“此手机已丢失,如有拾到者请致电 138-xxxx-xxxx,必有重谢!”
- 停用支付:会自动关闭 Apple Pay 和 Express Card 功能,防止他人盗刷。
- 如何操作:在“查找”App 中选择设备后,点击“启用丢失模式”,然后按照提示操作。
抹掉 iPhone (Erase iPhone) 丢失模式”开启后,您判断手机找回的可能性非常小,或者您极度担心隐私泄露,可以考虑抹掉手机。
- 警告:抹掉手机后,您将无法再通过“查找”App 定位该设备,这是最后的手段,仅在您确定无法找回且首要目标是保护数据时使用。
- 作用:
- 永久删除手机上的所有数据(照片、联系人、备忘录等)。
- 手机会从您的 Apple ID 中注销。
- 丢失模式会自动关闭。
- 如何操作:在“查找”App 中选择设备后,点击“抹掉此设备”。
挂失手机卡 立即联系您的运营商(中国移动、中国联通、中国电信)。
- 作用:
- 防止他人使用您的手机号接收验证码,从而破解您的其他账户(如微信、支付宝、银行App等)。
- 挂失后,该手机号将无法通话、上网和收发短信。
- 如何操作:拨打运营商客服电话(移动 10086,联通 10010,电信 10000),根据语音提示办理挂失。
修改重要账户密码 在挂失手机卡并启用“丢失模式”后,尽快修改以下关键账户的密码,最好使用另一台设备操作:
- Apple ID 密码:如果您没有通过 iCloud 抹掉手机,修改此密码可以确保别人无法更改你的 Apple ID 设置。
- iCloud 密码:与 Apple ID 密码通常相同。
- 社交媒体:微信、QQ、微博、抖音等。
- 支付和金融:支付宝、各大银行 App、证券账户等。
- 其他重要账号:工作邮箱、常用网站等。
第二步:关机”的情况分析
您提到手机已经关机,这确实增加了难度,但并非毫无希望。

(图片来源网络,侵删)
为什么“查找”App 可能还能显示位置?
- 备用电量:iPhone 在关机后,内部仍有一小块备用电池,在关机后的几个小时内,“查找”网络(由数亿台苹果设备组成的匿名网络)仍然有可能接收到它的信号并上报最后位置。
- “查找”网络的工作原理:即使您的手机已关机并无法连接 Wi-Fi 或蜂窝网络,只要它处于开机状态(或刚关机不久),当它附近有其他苹果设备(如别人的 iPhone、iPad、Mac)经过时,这些设备会匿名地将您手机的位置信息 relay(中继)给 Apple 服务器。即使手机本身不联网,它也可能被“找到”。
如果手机一直处于离线/关机状态怎么办?
- 耐心等待:保持“丢失模式”开启状态,每天时不时地登录 iCloud.com 的“查找”App 查看位置更新,一旦手机重新开机或联网,它的位置信息就会立刻显示出来。
- 开启“通知”功能:在“查找”App 的设备设置中,确保开启了“通知我,当找到此设备时”的选项,这样,当手机重新联网时,您会立即收到通知。
第三步:后续步骤和报警
报警
- 是否有效?:对于个人丢失的普通手机,警方由于警力有限,通常不会立案侦查,但报警是一个正式的记录,在某些情况下(如手机涉及其他案件、或您购买了特定保险)可能会有帮助。
- 如何操作:携带您的手机购买凭证、包装盒、保修卡等能证明手机所有权和身份的材料,到您丢失地点所属的派出所报案,并获取报案回执。
备份数据
- 如果您之前开启了 iCloud 云备份,您的数据(照片、通讯录、健康数据等)都是安全的,一旦您新买了手机,登录同一个 Apple ID 即可恢复。
- 如果没有开启云备份,那么丢失的数据将无法找回,这是一个惨痛的教训,提醒大家务必定期备份。
总结与预防
您的行动清单:
- 立刻登录 iCloud.com,启用“丢失模式”。
- 立刻联系运营商,挂失手机卡。
- 立刻修改所有重要账户密码(Apple ID、微信、支付宝等)。
- 在“查找”App中保持关注,如果找回无望,再考虑“抹掉iPhone”。
- 如果情况允许,可以去报警备案。
未来如何预防:
- 开启“查找”功能:确保“查找我的 iPhone”始终处于开启状态。
- 设置锁屏密码:使用强密码(数字+字母组合)。
- 开启“擦除数据”:在“查找”设置中,可以开启“允许关闭查找”的选项,并设置“当此 iPhone 丢失时,抹掉数据”,这样,如果有人尝试长时间输入错误密码,手机会自动抹掉数据,提供最后一道防线。
- 定期备份:养成使用 iCloud 或连接电脑进行定期备份的好习惯。
希望您能顺利找回您的手机!即使找不回,也希望您通过以上步骤最大限度地减少了损失。
