- 运行内存:即RAM,用于暂时存放正在运行的App和系统进程,iPhone的RAM是焊死的,无法物理清理或更换,我们通常说的“清理内存”是指关闭后台不用的App,释放RAM,让手机运行更流畅。
- 存储空间:即手机内置的闪存,用于存放App、照片、视频、文件等,这才是我们真正可以清理的地方,也是解决“存储空间已满”问题的关键。
下面我将从这两个方面,为您提供一份详尽、由浅入深的iPhone清理指南。

(图片来源网络,侵删)
第一部分:快速释放运行内存(RAM)
这个方法可以快速关闭后台所有App,强制系统刷新内存,适用于手机卡顿、反应慢时的“急救”。
操作步骤(适用于所有有Home键的iPhone和没有Home键的iPhone):
-
打开“多任务处理界面”:
- 有Home键的iPhone (iPhone 8及更早):双击Home键。
- 没有Home键的iPhone (iPhone X及更新机型):从屏幕底部边缘向上轻扫,并稍作停顿,然后松开。
-
关闭后台App:
(图片来源网络,侵删)- 您会看到所有最近打开过的App以卡片形式排列。
- 用手指按住任意一个App卡片不放,直到卡片开始轻微抖动,并出现一个红色的“-”号。
- 点击每个App卡片上的红色“-”号,将其关闭。
- 对所有想要关闭的App重复此操作。
⚠️ 重要提示:
- 无需频繁关闭:iOS系统非常智能,它会自动管理后台App,频繁手动关闭反而会增加电量和电量的消耗,因为下次打开App时需要重新加载,只有在手机明显卡死或无响应时,才建议使用此方法。
- 某些App在后台仍在运行:对于地图、音乐、播客等需要持续在后台工作的App,关闭它们可能会中断正在进行的任务(如导航、播放音乐)。
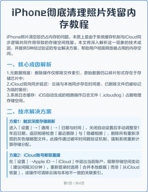
第二部分:深度清理存储空间(这才是关键)
当您收到“存储空间已满”的提示,或者想为系统腾出更多空间时,需要清理的是存储空间,以下是最高效的清理方法,建议按顺序操作。
使用iPhone自带的“存储空间”分析工具(最推荐)
这是最直观、最有效的方法,能帮您精确找到占用空间的大户。
-
进入存储空间管理界面:
(图片来源网络,侵删)- 打开 “设置” > “通用” > “iPhone 存储空间”。
- 等待系统计算完成,您会看到一个彩色的图表和详细的App列表。
-
分析并清理:
- 查看图表:图表会显示照片、App、媒体信息、邮件和其他各类文件占用的空间。
- 检查App列表:列表会按占用空间大小从高到低排列App。
- 卸载不用的App:点击一个App,您会看到其“App大小”和“数据”大小,如果您不再使用它,直接点击 “删除App”。
- 清理App数据:对于一些还想保留但数据过多的App(如微信、QQ),点击 “卸载App”。注意:这只会删除该App本身,其所有数据(聊天记录、文件)仍会保留在“iPhone存储空间”的“数据”部分,您需要去“微信”或“QQ”的设置里手动清理缓存和数据。
- 启用“卸载未使用的App”:在列表顶部,您可能会看到这个选项,开启后,系统会自动卸载您超过一段时间未使用的App,同时保留其所有数据,当您需要再次使用时,App会自动重新下载,数据不会丢失,这是iOS 15及更新系统的强大功能。
针对特定“大户”进行清理
“iPhone存储空间”工具会直接引导您进行以下清理,这里单独列出方便您操作:
-
清理照片和视频(空间占用最大的元凶)
- 开启“优化iPhone储存空间”:
- 进入 “设置” > “照片”。
- 打开 “优化iPhone储存空间”,这个功能会将您所有的原图上传到iCloud,并在iPhone上保留一个体积较小的优化版本,当您需要查看原图时,可以随时下载。
- 删除不需要的照片和视频:
- 打开“相册”App,点击底部的 “相簿”。
- 检查“最近删除”相簿,里面的照片会在30天后被永久删除,您可以立即清空这里。
- 查找其他相簿,如“截图”、“视频”、“个人收藏”等,批量删除不需要的内容。
- 利用“清理”功能:
在“相簿”中,系统会自动创建一个名为“清理”的相簿,里面可能是重复的照片、截图或屏幕录像,您可以检查并一键删除。
- 开启“优化iPhone储存空间”:
-
清理微信、QQ等社交App的缓存
- 这些App的“其他数据”和缓存会飞速增长。
- 以微信为例:打开微信 > “我” > “设置” > “通用” > “存储空间”。
- 在这里您可以查看各部分占用情况,并点击 “清理” 按钮,系统会建议清理缓存文件(如表情包、视频文件等),这非常安全且能释放大量空间。
-
管理邮件附件
- 长期保存的邮件会占用大量空间。
- 进入 “设置” > “邮件” > “账户” > 选择您的账户 > “删除”****。
- 您可以选择删除“已删除邮件”或“垃圾邮件”中的附件,或者设置一个自动删除旧邮件的规则。
-
删除不需要的浏览器缓存和Safari数据
- 进入 “设置” > “Safari 浏览器” > 滑动到底部,点击 “清除历史记录与网站数据”。
-
管理已下载的音乐和播客
- 打开 “音乐”或“播客”App,进入“资料库”或“已下载”项,删除不再想离线收听的内容。
善用iCloud进行“空间转移”
如果您的iPhone本地空间不足,但iCloud还有空间,可以将文件转移到云端。
- 开启“iCloud云照片”:在“设置” > “[您的姓名]” > “iCloud” > “照片”中开启。
- 开启“iCloud云盘”:在“设置” > “[您的姓名]” > “iCloud” > “iCloud云盘”中开启,这样您可以将文件、文稿等直接保存在云端,而不是本地。
- 在“文件”App中管理:打开“文件”App,可以访问iCloud云盘,删除云端不再需要的文件。
最后的手段:恢复出厂设置
警告:此操作会删除iPhone上的所有内容和设置,使其恢复到初始状态,请务必备份!
如果您尝试了所有方法,手机依然卡顿或空间不足,可能是系统文件损坏,恢复出厂设置可以彻底解决问题。
- 备份:确保您已经通过iCloud或电脑完整备份了所有重要数据。
- 进入设置:“设置” > “通用” > “传输或还原iPhone”。
- 点击“抹掉所有内容和设置”,根据提示输入密码并确认。
总结与最佳实践
| 清理目标 | 推荐方法 | 操作路径 |
|---|---|---|
| 快速缓解卡顿 | 关闭后台App | 双击/上滑调出多任务界面,关闭App卡片 |
| 长期管理空间 | 使用“存储空间”分析 | 设置 > 通用 > iPhone 存储空间 |
| 清理照片视频 | 开启优化、删除旧图 | 设置 > 照片 > 优化iPhone储存空间 |
| 清理社交缓存 | 在App内手动清理 | 微信 > 我 > 设置 > 通用 > 存储空间 |
| 转移大文件 | 使用iCloud云盘 | 设置 > [您的姓名] > iCloud > 开启iCloud云盘 |
| 终极解决 | 恢复出厂设置 | 设置 > 通用 > 传输或还原iPhone > 抹掉所有内容和设置 |
最佳实践建议:
- 定期检查:每隔一两个月,花几分钟进入“iPhone存储空间”看看哪些App占用了最多空间。
- 养成好习惯:随手清理截图和无用的照片视频,定期清理微信等App的缓存。
- 拥抱iCloud:如果预算允许,升级iCloud+套餐,将大文件和照片都交给云端管理,让手机保持轻盈。
